小麦冬性品种需经低温春化(VRN)完成营养生长向生殖生长的转换,抽穗开花则依赖临界光周期(Ppd-1)诱导。春化途径核心基因VRN1、VRN2和 VRN3(FT)的等位变异决定小麦冬春性,光周期基因Ppd-A1、Ppd-B1和Ppd-D1的等位多样性与拷贝数变异是驱动抽穗期自然变异的关键因素。节节麦作为小麦D基因组的祖先供体,具有丰富的遗传多样性,是小麦遗传改良的重要基因库。
近日,刘登才教授团队在The Crop Journal在线发表了题为“Genetic dissection of an extremely early heading mutant in Aegilops tauschii”的研究论文。该团队成功从节节麦突变体中鉴定出调控抽穗期的新基因ehd1,深化了对小麦开花调控网络的分子机制认知,为小麦生育期调控育种提供了基因资源。

该研究利用EMS诱变节节麦种质AS2388,获得了稳定的极早抽穗突变体AS2388eh。在大田环境下,突变体抽穗期较野生型提前约35天(图1)。通过构建突变体与野生型AS2388、更晚抽穗种质AS2407的遗传定位群体,明确了该早抽穗性状由6D染色体短臂上的1个隐性单基因控制,暂命名为ehd1(图2)。

图1 早抽穗突变体AS2388eh的表型
进一步将ehd1基因被锁定在标记KASP161与AET196之间,对应节节麦参考基因组6DS染色体上10.3 Mb区间(图2A-D)。基于BSE-seq测序数据对该区间内基因进行突变位点筛选,发现仅AET6Gv20469900基因存在突变——其第5外显子发生G→A的单碱基替换(图2D、2E)。基因注释表明,该基因编码蛋白磷酸酶PP2C。该碱基替换导致编码蛋白第521位氨基酸(位于环核苷酸结合域内)由甘氨酸(G)突变为天冬氨酸(D)(图2E)。将该突变位点开发为功能分子标记后,检测AS2388eh/AS2388F2群体,发现抽穗期表型与该标记共分离(图2F)。对162份节节麦种质进行基因分型,并结合已发表的测序数据进行检索,均未发现该突变等位基因的存在,表明该突变位点为新发现的遗传变异。

图2 ehd1基因定位
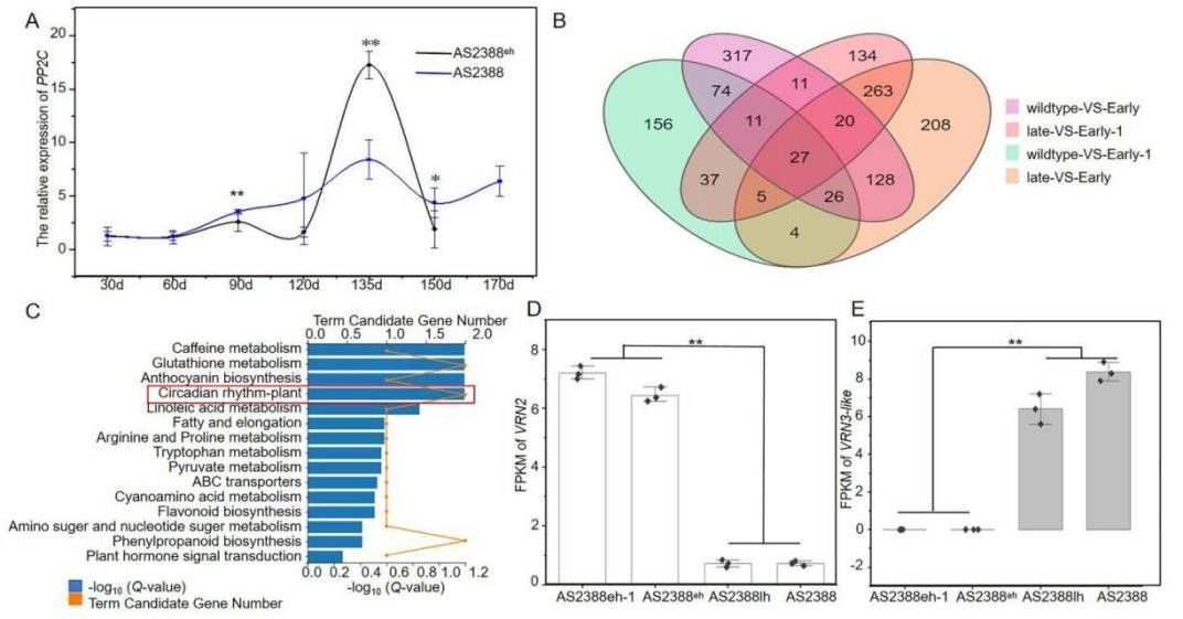
为解析ehd1基因的调控机制,对不同时间点的样品进行qPCR分析,发现突变体中候选基因的表达模式相较于野生型出现异常(图3A)。对播种后30天的样品进行转录组测序,共鉴定到27个差异表达基因(图3B)。其中,2个基因富集在昼夜节律通路(图3C),分别为VRN2基因和1个VRN3-like基因。值得关注的是,作为开花抑制因子的VRN2基因,在早抽穗突变体中反而显著上调趋势(图3D),这一特殊表达模式为揭示早抽穗性状的调控机制提供了重要线索。

图3 候选基因的表达模式及转录组分析
进一步对不同时间点的抽穗期相关基因开展qPCR分析,发现春化通路基因表达动态出现明显异常,提示该早抽穗性状可能通过调控春化途径实现(图4)。

图4 抽穗期相关基因的表达动态
蓝色线条:AS2388;黑色线条:AS2388eh
作者和基金项目
在读博士研究生李生科为该文第一作者,刘登才教授和甯顺腙副教授为共同通信作者;山东省农业科学院作物研究所樊庆琦研究员和刘成研究员参与了研究。该研究得到四川省农业农村厅项目(SCCXTD-2024-11、2025NYGJ03)、四川省科技计划项目(2022ZDZX0014)、小麦育种全国重点实验室开放课题(KFKT202503)及西南作物基因资源发掘与利用国家重点实验室开放课题(SKL-KF202308)资助。