小麦农家种携带许多特异基因,曾对我国乃至世界小麦遗传育种产生重大影响。典型的例子是利用来自日本小麦农家种Shiro-Daruma对美国小麦Turkey Red进行遗传改良,成功选育出携带矮秆基因的Norin 10,进而利用该品种在全世界范围内衍生出一大批高产、半矮秆小麦品种,开启了农业绿色革命。在国内,一个典型的案例是利用来自四川的小麦农家种“成都光头”与其他8个亲本通过敛聚杂交,成功选育出骨干亲本繁6(伊博1828/印度824/3/五一麦//成都光头/中农483/4/中农28B/伊博1828//印度824//阿夫),并由此衍生出的一大批优良品种经受了多个条锈菌生理小种和生理型的考验,其抗性维持长达20余年。近年来,众多国内学者也聚焦小麦农家种条锈病抗性遗传及新基因发掘研究,通过构建遗传作图群体并结合分子标记技术,已从不同国家的农家种中鉴定出多个国际正式命名的Yr基因,包括ASR抗性基因Yr45、Yr53、Yr64和Yr65等和APR抗性基因Yr52、Yr59、Yr62、Yr81和Yr82等。因此,在小麦农家种成功利用的基础上,进一步探索和开发我国小麦农家种抗条锈病基因,实现我国小麦品种未来种质抗条锈病基因的逐步多样化是十分必要的。
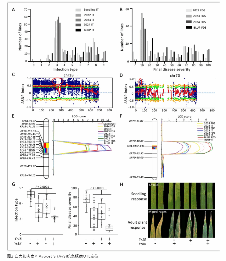
近日,四川农业大学小麦研究所魏育明教授团队陈国跃&蒋云峰研究组在线发表了题为“Identification of YrBK, an all-stage stripe rust resistance gene in a recombination-suppressed pericentromeric region of chromosome 1B in a Chinese wheat landrace”的研究论文。该研究以源自湖南洞口的小麦农家种“白壳和尚麦”为材料,发现其对当前流行条锈菌小种表现出稳定的全生育期抗性,并解析了其抗病遗传基础。

研究团队通过构建“白壳和尚麦”与感病品种Avocet S的重组自交系群体,结合混池的外显子捕获测序技术,发现该农家种条锈病抗性由两个基因共同控制:一个为主效全生育期抗病基因YrBK,另一个为已知的成株抗性基因Yr18。多环境表型鉴定发现,YrBK与Yr18分别贡献12.47%~30.32%和9.74%~20.56%的表型变异,且二者具有显著的加性抗病遗传效应。为进一步精细定位YrBK,团队利用一个包含4474个单株的次级作图群体成功将YrBK锁定在1B染色体臂一个仅0.181 cM的遗传区间内。然而,该区间靠近着丝粒区域,对应一个约56 Mb的物理区域,存在严重的重组抑制现象,增加了图位克隆的难度。值得关注的是,通过整合遗传定位与条锈菌多小种苗期抗谱反应特征分析,研究确认YrBK不同于该区域已报道的其他条锈病抗性基因,是一个尚未被现代育种利用的新基因。为推进该基因的育种利用,团队开发了与该基因共分离的KASP分子标记,并在不同遗传背景材料中验证了其高效性和稳定性。该研究不仅为小麦抗条锈病育种提供了可用的新基因源和分子辅助选择标记,也为下一步YrBK的克隆与功能解析奠定了坚实基础。



