转载自:“小麦研究联盟”微信公众号
近日,四川农业大学小麦研究所刘登才教授团队与美国加州大学河滨分校(UCR) Adam J Lukaszewski教授团队在the plantjournal在线发表了题为“Some characteristics of crossing over in induced recombination between chromosomes of wheat and rye”的研究论文。该项研究揭示了同源重组和部分同源重组的差异主要是量化差异,对小麦ph1基因的作用机制的理解和通过操纵ph1基因诱导外缘(部分同源)染色体与小麦ABD染色体重组来丰富小麦种质资源提供一定依据。

染色体重组是对基因组重新排列组合的过程,对于育种和遗传研究都有重要意义。普通小麦是异源六倍体,包含ABD三个基因组,每个基因组有7对染色体,构成7个同源群。部分同源染色体(不同基因组的相同同源群染色体)之间高度同源,具有减数分裂重组的潜力,但普通小麦的减数分裂中只有同源染色体可以发生配对重组,这种类二倍化的减数分裂行为是由Ph(homoeologous pairing)基因系统控制的。Ph1基因是该系统的主效基因。大量研究表明,利用Ph1基因的缺失突变ph1b可以诱导小麦自身或其与近缘属种的部分同源染色体重组且重组频率变异大。然而,ph1b对同源重组的影响,及其诱导的部分同源重组与同源重组之间的异同还鲜有报道。本研究,利用小麦及小麦-黑麦部分同源染色体工程材料为对象,对上述两个问题进行了初步探索,主要结果如下:1.比较小麦-黑麦小片段易位T-9中的1BS与四种普通小麦(HE、BE、#55、LC)1BS端部同源片段在Ph1和ph1b背景下的重组频率,发现ph1b显著提高该片段的重组频率,平均上调约2倍(1.7-4倍)。

Fig. 1.小麦-黑麦小片段易位系T-9中的1BS与四种普通小麦(HE、BE、#55、LC)1BS端部的同源片段在Ph1和ph1b背景下的重组频率。
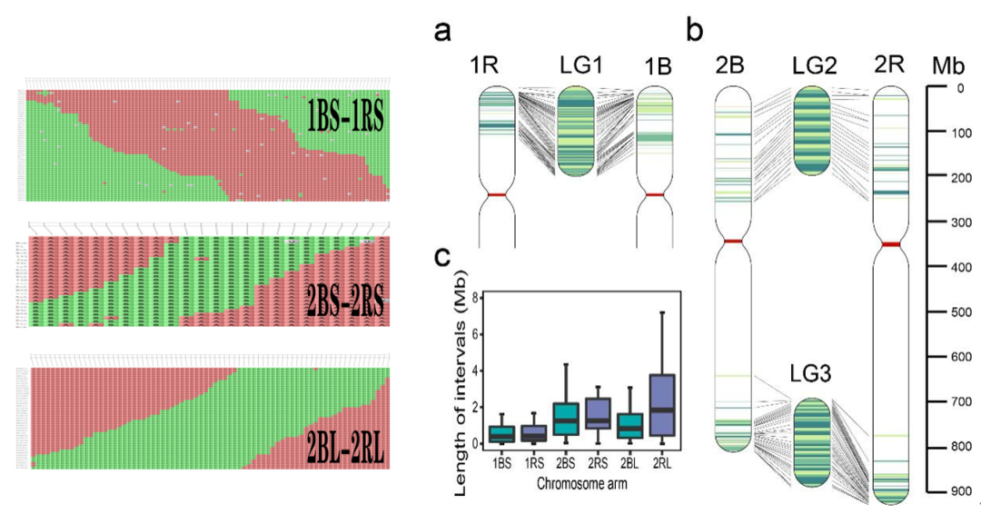
2.利用含ph1b普通小麦Pavon与1RS.1BL、2RS.2BL、2BS.2RL三个黑麦易位系(Pavon背景)杂交,细胞学筛选了近3万个单株,获得3个较大的部分同源染色体重组群体(121个1BS-1RS;25个2BS-2RS; 80个2BL-2RL);然后用Dart-seq或90K SNP芯片进行分型,获得重组发生的遗传区间;随后将重组区间的侧翼标记比对到小麦和黑麦的参考基因组上,获得重组的物理区间。部分同源重组在两个部分同源基因组上的物理分布十分一致,重组区间的平均物理长度在Mb水平上,只有少数区间的长度在Kb和bp水平上。

Fig. 2. 通过参考小麦 (1B,2B) 和黑麦 (1R, 2R) 参考基因组序列,比较 1BS-1RS 、 2BS-2RS 和 2BL-2RL 部分同源重组的遗传图谱与相应的物理图谱。
3.为了比较部分同源重组与同源重组遗传规律的异同,我们同时分析了Jordan等(2018)公布的NAM群体(28个重组自交系,约2000个单株组成)的同源重组情况。以普通小麦中国春基因组为参考发现:①短臂超过50%的同源重组发生在端部50Mb以内,长臂则在100Mb以内;②三对部分同源染色体臂的重组区间,完全的落在了相应的同源重组区间范围内,并在相同的区域出现峰值。③相比1BS,2B染色体的部分同源重组物理与同源重组差异较大,2BS的部分同源重组起始于端部50Mb以后,端粒到着丝粒均匀的分布,2BL的部分同源重组则完全的集中于靠近端粒的100Mb,臂的其余部分几乎不能重组,其中一个可能的解释是,由于2R端部有一段来自小麦6同源群的易位,因此其与2BS端部的共线性差而不能重组。由此可见,结构变异对重组有重要影响。

Fig. 3. 比较三对小麦-黑麦部分同源重组染色体(ph1b诱导)与NAM群体同源染色体(Ph1存在)重组在染色体上的物理区间分布。
4.随后,我们对三对部分同源染色体臂的共线性进行了分析发现:①部分同源重组集中在共线性好的区段,并且约5Mb的小倒位对部分同源重组的影响很小;比如2BL-2RL端部有两个连续的5Mb左右的倒位,但仍然有较高频率的重组。②即使是在一段比较长的,共线性好的区间内,部分同源重组也是不均匀的,暗示可能存在重组热区。

Fig. 4. 三对部分同源染色体臂的共线性关系与部分同源重组频率在染色体上的分布。
5.以小麦和黑麦为参考基因组,分析了三个部分同源重组群体中小于50Kb的物理区间。以小麦为参考基因组的重组物理区间都在非基因区;而以黑麦为参考基因组的重组物理区间,有4个包含了基因区,其中2个位于注释基因编码区内。将这两个重组区间在基因组序列上向前后各延伸5Kb,发现重组发生在一个DNA序列相似度高且GC含量60%左右的区域;而在重组区段前后的小麦和黑麦DNA序列相似度迅速降低。

Fig. 5.两个位于黑麦基因组编码区的重组区间的序列特征。
该研究成果以“Some characteristics of crossing over in induced recombination between chromosomes of wheat and rye”为题发表在国际期刊《The plantJournal》。四川农业大学小麦所在读博士生范超兰为本文第一作者,美国加州大学河滨分校(UCR)Adam J Lukaszewski教授为通讯作者。特别感谢IPK的N. Stein教授和M. Wallace博士在黑麦基因组文章发表前提供了基因组序列和注释信息;UC Davis的罗明诚教授和朱婷婷博士在CS2.0基因组文章发表前提供了基因组序列和注释信息,也感谢罗明诚教授多次为我解答问题。本研究获得了美国农业部(CA-R-BPS-5411-H)和国家重点研发计划(2016YFD0102000)的资助。
一作心声:本研究的开展得益于Adam J Lukaszewski教授几十年潜心于用染色体工程技术进行ph1基因的利用和机制探讨,创制了一大批宝贵的材料,为该基因的研究奠定了坚实的材料基础。在此,向所有细胞遗传学家致敬。
原文链接:
https://doi.org/10.1111/tpj.15140